独立、客观、公正、诚信
浙财采监〔2021〕3 号
各市、县(市、区)财政局,省级有关单位:
根据《浙江省财政厅关于进一步加强政府采购进口产品管理的通知》(浙财采监〔2010〕51 号)有关规定,由省卫生健康委会同省财政厅提出的2021-2022 年度全省政府采购进口产品统一论证清单(医疗设备类),已经浙江省政府采购中心组织专家进行论证,并在浙江政府采购网进行公示,现予以公布,有效期一 年。
附件:2021-2022 年度全省政府采购进口产品统一论证清单 (医疗设备类)
浙江省财政厅
2021 年 1 月 31 日
附件
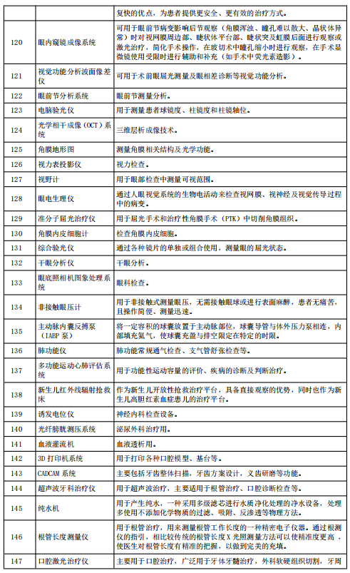
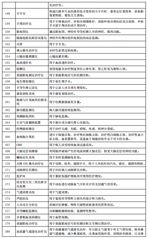
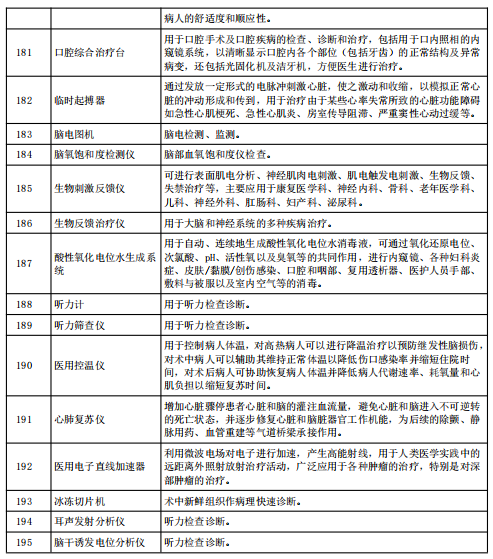
2021-2022 年度全省政府采购进口产品 统一论证清单
(医疗设备类)








