独立、客观、公正、诚信
浙财采监〔2021〕9 号
各市、县(市、区)财政局,省级有关单位:
根据《浙江省财政厅关于进一步加强政府采购进口产品管理的通知》(浙财采监〔2010〕51 号)有关规定,2021-2022 年度浙江省政府采购进口产品统一论证清单(教育科研类、环境监测类)(详见附件 1、2)分别由省教育厅和省生态环境厅会同省财政厅提出,已经省政府采购中心组织专家论证,并在浙江政府采购 网公示无异议。现予以公布,有效期一年。
附件:
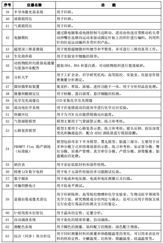
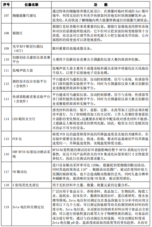
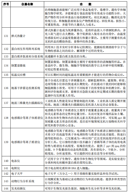
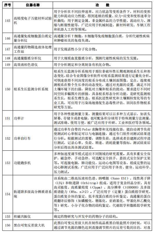
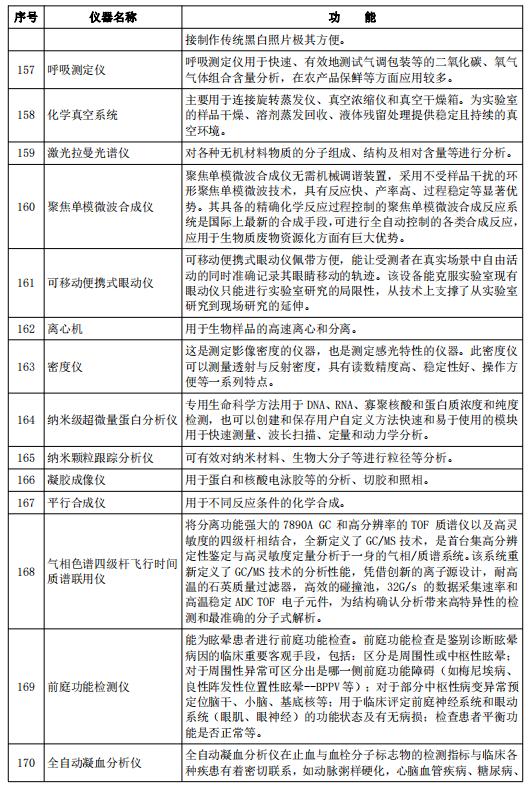
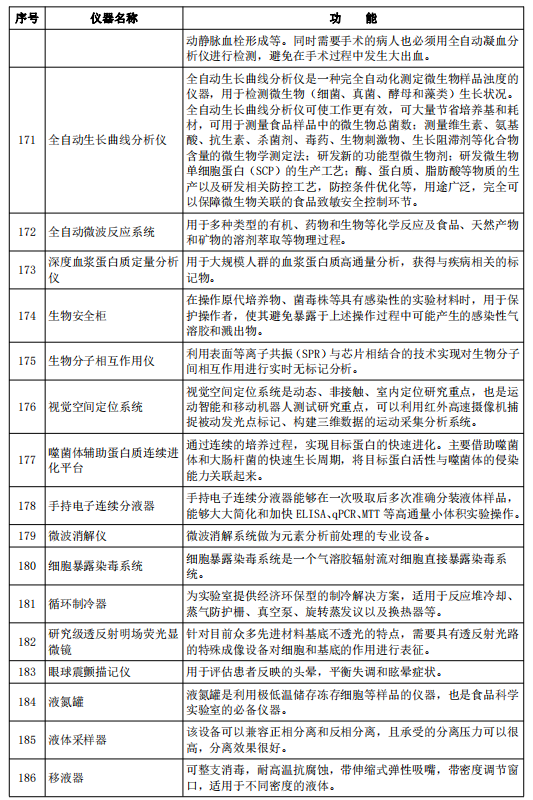
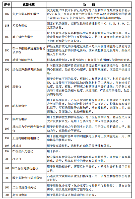
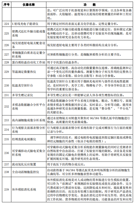
1.2021-2022 年度浙江省政府采购进口产品统一论证清单(教育科研类)
2.2021-2022 年度浙江省政府采购进口产品统一论证清单(环境监测类)
浙江省财政厅
2021 年 3 月 15 日




















