欢迎您访问 浙江广通工程咨询有限公司 官方网站!
招聘
|
留言
首页
关于我们
公司简介
企业文化
企业历程
企业荣誉
企业资质
企业架构
新闻中心
服务项目
招标代理
政府采购
前期咨询
司法鉴定
工程监理
招标信息
政府采购
建设工程
工程监理
业绩工程
工建项目
交通项目
水利项目
园林绿化
其他
政策法规
在线留言
联系我们
联系我们
人才招聘
在线留言
当前位置:
首页
>
政策法规
>
省建设厅关于做好建筑材料价格异常波动风险防范化解工作的通知
政策法规
POLICIES
招标搜索
标题:
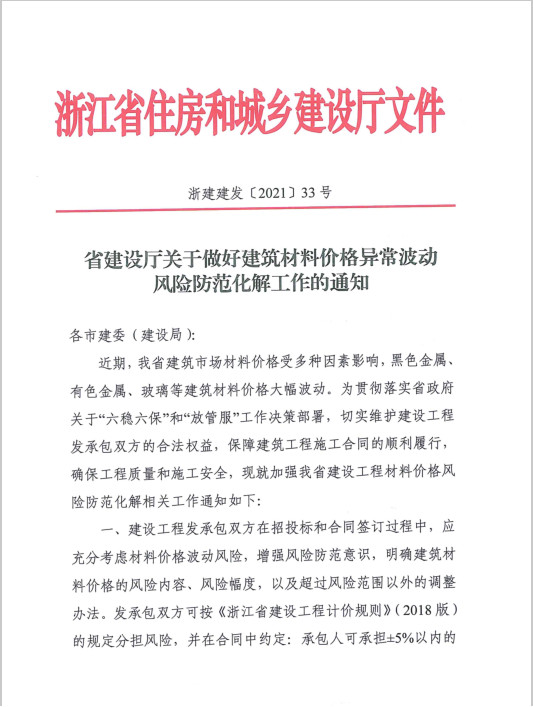
省建设厅关于做好建筑材料价格异常波动风险防范化解工作的通知
发布时间:2021-06-16 阅读次数:1781次
上一篇:
市场监管总局等五部门关于印发《公平竞争审查制度实施细则》的通知
下一篇:
住房和城乡建设部关于修改《工程造价咨询企业管理办法》《注册造价工程师管理办法》的决定
关于我们
公司简介
企业文化
企业历程
企业荣誉
企业资质
企业架构
服务项目
招标代理
政府采购
前期咨询
司法鉴定
工程监理
业绩工程
工建项目
交通项目
水利项目
园林绿化
其他
联系我们
联系我们
人才招聘
在线留言
关注我们
扫一扫,更多精彩等着您!
版权所有 © 浙江广通工程咨询有限公司 联系电话:0571-88372523 邮箱:zjgtzx163@163.com 地址:浙江省杭州市拱墅区祥符街道三墩路85号2幢629室 www.zjgtzx.cn
备案号:
浙ICP备19001518号
技术支持:
逍侠网络
QQ
715286638
二维码
收藏本站
回到顶部